This project is dedicated to creating a suite of documentation designed to complement and enhance the current clearing house project. It aims to meticulously document both the operational workflow of the tally dashboard and outline a proposed process flow for seamlessly incorporating a new leads management system into the existing turnkey solution. This comprehensive documentation effort will serve as a vital resource for ensuring clarity, efficiency, and a smooth integration process for all stakeholders involved.
The below Overview outlines the documents that are included in this project.
This user guide provides step-by-step instructions on how to navigate the VM Property Services application as both a user and an admin. It covers various tasks such as searching for properties, calculating mortgages, selecting realtors and lawyers, submitting offers, and managing transactions. Whether you are a buyer or a property professional, this guide will help you effectively use the application to streamline your property-related tasks.
1. Table of Contents
Navigating The Application As A User
Navigating As A Buyer, Lawyer, Realtor, Valuator, Surveyor, and Bank Officer
Logging in and Navigating the Backend as Admin
2.Getting Started
3. Navigating the VM Property Services Application
This section of the user guide aims to equip users with the knowledge needed to
effectively use the VM Property Services Application. Starting with the
streamlined property search functionality and learning how to apply various
filters such as location, price, and property type to pinpoint the ideal
property with ease. Following this, we delve into the financial aspects of
property acquisition by introducing our mortgage calculator tool. This feature
is designed to provide users with an estimated monthly mortgage payment,
factoring in the property price, down payment, the loan term, and the interest
rate. This comprehensive guide ensures users have a clear understanding of both
the search process and financial planning.
4. Accessing Properties via the "Life Goals" Tab
5.Property Search Functionality
The VM Property Services Application offers a user-friendly property search feature. Here's how to navigate it:
6. Searching for Property
7. - After entering the specified criteria, the search results will display homes that align with your financial plan and meet the specified preferences.
8. - Users can browse through the listings, view property details, and explore additional information such as images, amenities, and more.
9. The 8-Step Mortgage Process. Below are the steps involved in obtaining a mortgage:
Pre-qualification: Provide basic financial information to receive an estimate of the loan amount you may qualify for.
Property Selection: Conduct a property search within the recommended price range.
Offer and Acceptance: The process of forming a contract between the vendor and the purchaser to accept or reject a desired price, also deposit will be determined, and a sales agreement will be prepared.
Loan Application and Submission: Engage the financial institution and provide necessary documentation then submitting documents related to the property, applicants, and proof of income/credit information.
Credit Analyst Preliminary Review: Conduct a preliminary review of provided documents and information.
Underwriter's Decision: Approved/Denied: After careful analysis, the underwriter decides on loan approval.
Securities and Registration (Mortgage Registration): Conduct mandatory checks to ensure no restrictions on the property.
Funding and Disbursement: The purchase process is complete, and funds are disbursed.
10. Accessing the 8-Step Mortgage Process
11. - Upon selecting "The 8-Step Mortgage Process," users will be directed to a detailed guide outlining the steps involved in obtaining a mortgage.
12. Calculating Mortgage via "Calculators" Tab
13.Financial Planning with the Mortgage Calculator
In addition to property search, the application offers a mortgage calculator tool. Here's how to use it:
14. - Upon selecting the "Mortgage" dropdown, users will be presented with various mortgage calculation tools and options.
Additional Tips:
15. Clicking the "Apply NHT" button initiates the process for applying NHT benefits for the selected property.
Additional Tips:
16. Users may select homes they are interested in to see mortgage breakdown.
17. Navigating As A Lawyer, Buyer, Realtor, Evaluator, Surveyor, And Bank Officer
18. Buyers interested in browsing the full range of available properties can start by locating the "Properties" dropdown menu on the website's main navigation bar. Within this menu, they'll find the "All Properties" option, which, when clicked, will direct them to a detailed page showcasing an extensive selection of properties for sale or rent.
This page typically includes filters and search tools that allow buyers to refine their search based on specific criteria such as location, price range, property type, and more, helping them to efficiently find listings that match their preferences and requirements.
19. Buyers looking to explore available properties can do so by navigating to the "Properties" dropdown menu and selecting the "All Properties" option. This will display a comprehensive list of properties currently on the market.
20. To locate a particular property, start by identifying the search bar. Once
you've found the search bar, proceed to enter the exact name or relevant
keywords associated with the property you're seeking. As you type, the system
may offer suggestions or autocomplete options based on your input.
After entering the desired property name or keywords, press the
"Enter" key or click on the search icon to initiate the search.
The results page will display a list of properties that match your search
criteria, from which you can select the one you are interested in for more
details.
21. To allocate a realtor to a specific property, buyers should click on the
hamburger icon (three horizontal lines) situated next to the property's listing
details.
This action will open a few options including view, set inactive, and assign
realtor. Click "Assign Realtor" to assign a realtor to a property.
22. To proceed with your property purchase, first ensure you are logged into your
Purchaser/Buyer account.
Once logged in, navigate through the platform to locate the home that interests
you. Upon finding the desired property, click the "Own Now" button,
typically positioned prominently on the property's listing page.
Clicking this button will initiate the process to move forward with the
acquisition of the property.
23. To select your payment method, first pick a preferred purchase option, such as mortgage or cash. After making your choice, click on the "Continue" button to proceed to the next step.
24. To initiate a search for a financial institution, click on the button labeled "Search for a Financial Institution." This will lead you to a dedicated section within the platform where you can input specific criteria or keywords related to the financial institutions you are interested in.
The system may provide options to refine your search based on factors such as location, services offered, or ratings. Once you enter your search parameters and initiate the search, the platform will display a list of financial institutions that match your criteria.
25. To select a financial institution, carefully review the list that appears on
your screen, which may include various banks, credit unions, or other lending
entities.
Each institution listed will offer different terms, rates, and services,
consider what aligns best with your financial needs and goals.
Once you've evaluated the options, click on the name of the financial
institution you wish to engage with.
This action will take you to another page for further steps, such as filling out
a form or initiating contact, to begin your financial dealings with the selected
institution.
26. Purchasers/Buyers are required to upload necessary documents during the pre-approval process to verify their financial stability and eligibility for a mortgage or loan. These documents typically include proof of income, employment verification, and credit reports, among others.
Lenders use this information to assess the buyer's ability to repay the loan, determine the loan amount they qualify for, and establish appropriate interest rates. Uploading these documents promptly and accurately is crucial as it enables financial institutions to conduct a thorough evaluation, ensuring that buyers can secure financing that aligns with their financial situation and the property they intend to purchase.
27. Purchasers or Buyers looking to initiate the pre-approval process for a loan or mortgage are required to provide specific documents that verify their financial background and creditworthiness. This step is crucial for lenders to assess the buyer's ability to afford the property they are interested in. To upload these documents:
28. Bank officers can review pre-qualification requests by clicking on the "Pre-qualification Request" button. This action allows them to access and evaluate applications from potential borrowers seeking to determine their eligibility for loan products.
29. Bank officers should click on the hamburger icon, which presents a menu containing options to pre-qualify, disqualify, or review documents related to loan applications. To initiate the pre-qualification of an applicant, they should select the "Pre-Qualify" option from this menu.
30. Buyers looking to progress through their application process for purchasing a property or securing a loan can do so by taking the following detailed steps:
31. To submit proof of funds, start by clicking on the "Choose File" button to select the document from your device. After selecting the appropriate file, proceed by clicking on the "Upload" button to successfully submit the document.
32. Realtors looking to access job requests can do so by navigating to the "Sell Properties" button. Upon clicking the "Sell Properties" button, realtors will be directed to a section where job requests are listed. This section will provide detailed information about each request, including property details, seller expectations, and any specific requirements for the realtor. By accessing these job requests, realtors can efficiently connect with potential clients, understand their needs, and initiate the process of listing and selling properties.
33. Once a buyer's source of funds has been submitted and reviewed, to proceed with the next steps, click on the hamburger icon (three horizontal lines) usually located next to the buyer's submission details.
Upon clicking, a dropdown menu will appear, presenting several options such as
Depending on the review outcome, choose one of the following options:
34. To progress to the subsequent stage in the process, locate and click on the
"Continue" button. This action typically signifies that you have
completed the current section and are ready to move forward.
By clicking this button, the system will automatically navigate you to the next
phase, which involves inputting additional information requests. Ensure that all
required fields and any necessary information in the current section have been
accurately filled out before proceeding to avoid any disruptions in your
progression.
35. Scheduling Appointments with the "Add Appointment"
Upon clicking the "Add Appointment" button, a form or dialog box will appear, allowing realtors to input details for the proposed meeting.
Realtors can specify the date, time, location, and purpose of the appointment (e.g., property viewing, consultation, discussion).
After filling in the required information, realtors can save the appointment, which will be added to the calendar or appointment list.
Additional Tips:
36. Scheduling an Appointment
37. To finalize the scheduling of your appointment, follow these detailed steps:
38. Buyers looking to move forward in their purchasing journey or application process can do so by following these detailed steps:
39. Buyers interested in securing legal representation for their transactions have the option to either find a lawyer through our platform or appoint one they already have. To do this, they should click on the "Search" button to browse available legal professionals listed on our site or select the "Use My Own" button if they prefer to enter the details of a lawyer they've personally chosen.
40. To secure the services of a turn-key legal representative, buyers should follow these detailed steps:
41. To advance in the process of selecting a legal or professional representative, follow these detailed steps:
42. Lawyers working on behalf of purchasers have the ability to review incoming job requests through the platform. These requests may include various legal tasks related to real estate transactions, such as contract reviews, due diligence, or closing services. Each listing will provide detailed information about the request, including the nature of the legal work, the client's details, deadlines, and any specific requirements or preferences. This feature enables lawyers to efficiently manage their workload, prioritize tasks, and engage with potential clients.
43. Lawyers who represent purchasers have a systematic way to access job requests relevant to their field of expertise. Here’s a detailed breakdown of how they can navigate this process:
44. To thoroughly review a buyer's request, follow these detailed steps:
45. Lawyers representing purchasers have the option to either accept job requests as they are or submit counter bids if the terms or compensation do not meet their expectations. This process allows for negotiation and agreement on terms that are satisfactory to both the lawyer and the client.
46. To complete the process of engaging a lawyer, buyers must enter their credit card details and then select the "Pay" button to finalize the transaction.
47. To advance to the next stage in the application process, you should carefully follow these detailed steps:
48. Buyers can initiate the creation of an offer to purchase by selecting the "Incomplete" button, which typically indicates that certain actions or documents are pending completion.
49. To ensure your progress is preserved and to move forward, follow these detailed steps:
50. To finalize and submit your offer, follow these detailed steps:
51. Realtors have the option to either accept or reject incoming purchase offers by navigating to the "Review Offers" tab. This will reveal the purchase offers available for the realtor to reject or accept. Click the corresponding button to either reject or accept an offer.
52. To solidify your decision regarding an offer, whether to accept or reject it, you should follow these steps:
53. Buyers seeking a valuator should press the "Search" button to initiate their search. This will bring up a list of approved and licensed valuators where you will be allowed to choose a specific valuator.
54. To select a preferred valuator, click the appropriate name from the list and then that Valuator along with the services they offer will be selected. Click "Choose This Valuator" to confirm your choice move forward.
55. Valuators can view new job requests by selecting the "Job Requests" tab. A screen with Job Requests and their details will be shown to the user. These details include the request Date, type, cost, due date, property and status.
56. Viewing Job Requests
Additional Tips:
57. Viewing Job Requests
58. Buyers must enter their credit card details to secure a valuator's services and then click the "Pay" button to complete the process.
59. Now under the Delivery tab Valuators can upload valuation reports. To do so one should click the "Upload File" button where they can upload a pdf or doc file which contains their report.
60. After your file has been uploaded to the system you can will be presented with the option to download the Valuation Report which you can do by clicking "Download Valuation Report". If you want to move on click the "Continue" button to move on to the Surveyor's report.
61. Buyers may search for surveyors by clicking the "Search" button and entering the desired surveyor's details.
62. To select a surveyor, click on the desired individual. Their bio and services offered will be displayed. If you are satisfied with this surveyor then click the "Choose This Surveyor" button in order confirm selection of this surveyor.
63. Surveyors can view new Job requests by clicking on the "Job Request" tab. This will bring you to the Job request page where you can view details about Job Requests.
64. All the Job Requests will be listed and an overview of their request date, request type, cost, due date and property will be listed. For more details about a specific request, click the "View Request" button and it will bring you to a page which contains more details about a particular request.
65. On this page surveyors can view specific details about a request such as service delivery, time budget, offer price and deposit fee. Users have the option to accept the bid or propose a counter bid. This can be done by either clicking the "Accept" or "Counter Bid" button depending on which corresponds with their desired action.
66. In order to complete the process of choosing a surveyor, users must enter their credit card information and approve the purchase by pressing the "Pay" button.
67. Once payment is completed, surveyors may upload report by clicking the "delivery" tab. Afterwards click the "Upload File" button, where the surveyor will be prompted to choose and upload their report in the form of a pdf or doc file.
68. The Purchaser's Lawyer can view assigned properties by selecting the "Attached Properties" tab. This will bring up a tab that will show the assigned properties and an overview of their details.
69. The user will see a table where the attached property along with it's address, property type, number of bedrooms, number of bathrooms, price and status will be displayed. To get more information on a specific attached property, click the "View Sale" button. This will bring the user to a page which contains more details about the selected property.
70. After choosing to view the Sales details of a specific property, the Purchaser's Lawyer will see additional information about the sale. Under the delivery tab the Purchaser's Lawyers may submit the sale agreement and instrument of fund by clicking the "Choose File" option. They will be prompted with the option to choose a pdf or doc file. The Purchaser's Lawyer will then be able to upload their chosen file. To view what they have uploaded the Purchaser's Lawyer can click "Download Signed Sale Agreement" or "Download Signed Instrument Of Transfer" button.
71. After Purchaser's Lawyer has uploaded both documents they can click continue to end the process. If they want to check what they have uploaded they can click the "Download Signed Sales Agreement" or "Download Signed Instrument of Transfer" button.
72. Buyers can make deposits either by uploading proof of payment or by using a debit/credit card. To upload proof deposit click the "Upload Proof of Deposit" button while to pay with your credit or debit card click the "Pay wit Debit/Credit Card" button. If you click the "Upload Proof of Deposit Option" it will prompt the buyer to upload a file.
73. After the user uploads the png, jpep, pdf or doc file they may click the "Submit" button to finalize the process. If they want to view what they have uploaded they can click the "Download" button. If the user wants to remove the file that they uploaded they can press the "Delete" button. The user should press the "Submit" button in order to complete the submission of their Proof of Deposit.
74. The user will be shown the name of the file which they had previously submitted as proof of a deposit. To view their submission the user can click the "Download" button. In order to complete the "Deposit Payment" step, the user should click the "Continue" button.
75. The Purchaser's Lawyer will see the name of the specific Sale Agreement. In order to upload the relevant document the user can upload the sale agreement by selecting the "Choose File" option. They will be prompted to upload a jpeg, png pdf or doc file which contains the Stamped Sale Agreement.
76. This page is used to collect the seller documents for a specific sale. Realtors may upload documents for processing by clicking the "upload" button where they will be prompted to upload a pdf or doc files of the relevant information.
77. After their upload is complete, they can choose to either download or delete what they have uploaded by pressing the corresponding icon underneath the action column. If they realtor is finished their file upload they should click the "Submit" button to proceed.
78. This page deals with the collection of any additional documents the Purchaser needs to upload. The page will list all uploaded document's names and upload date with a table. The Purchaser will also be able to download a specific document by clicking the button under the "Action" heading. Purchasers may upload any additional document then select " submit mortgage application" to proceed.
79. Bank officers are able to review mortgage applications by navigating to the "Mortgage Applications" tab. This will bring them to a page that will show all Mortgage Applications.
80. Bank Officers will see a table containing the mortgage product, applicant name, property, property price. To Accept, Reject or view documents for applicants, Bank Officers may select the hamburger button in the "Action" tab. This will display the options and the Bank officer should click their preferred action.
81. Upon approval of a mortgage, Bank Officers can upload the commitment letter by clicking the "Choose File" option. They will be prompted to upload a pdf or doc file. After they have selected their specific file, Bank Officers should click the "Submit" button to finalize the submission of the selected documents.
82. Bank Officers can attach letter of undertaking by clicking the hamburger button in the "Action" column. They will be given the option of either viewing the documents which have already been uploaded or attach a letter or undertaking. The Bank officer should click the "Attach letter of undertaking" option upload the letter of undertaking.
83. Bank officers have the option to disburse funds or view documents by navigating through the hamburger menu under the "Action" column. They will be provided with the option to either "View Documents" or "Disburse Funds". The Bank officers should click Disburse Funds option.
84. Logging In & Navigating The Backend As Admin
Welcome to the User Documentation section dedicated to administrators on logging
into the VM Property Services Application and navigating the backend. This guide
offers comprehensive instructions for the initial login process and navigating
the backend efficiently.
85.Logging In
86.Navigating the Backend
Once logged in, administrators can utilize various backend functionalities:
87. Accessing Featured Partners via the Admin Dashboard
Additional Tips:
88. - Users can view details of each featured partner, including their name, contact information, and any additional relevant details.
Additional Tips:
89. If you wish to access a comprehensive list of all lenders added to the system, simply select the "Lenders" option. This will provide you with a detailed overview of all registered lenders within the VM Property Services Application.
90. Admin may add a lender by Selecting the "Add Lending Institution" button.
91. To view document types, simply select the "types" option from the dropdown menu within the "Documents" section. This feature allows users to categorize documents based on their type, making it easier to organize and access specific document categories such as contracts, agreements, certificates, and more..
92. Adding a Document Type from Admin Dashboard
Additional Tips:
93. If you would like to view a list of all document templates created, click "templates" from the document dropdown.
94. For each document, you may create a template by clicking the " Add document template button.
95. Viewing Fees from Admin Dashboard
Additional Tips:
96. - New fees can be added to the system by clicking on the appropriate button or link.
97. Customize fees by adding a name, transaction type, and fee type. Note, fees can be enabled and disabled at any point and the feature property type exclusively permits a fixed cost.
98. If you would like to view a list of all properties, Click "All Properties" under the "Properties" main menu.
99. Click the hamburger icon to view, set inactive or assign realtor to a property.
100. Viewing Wishlist Items from Admin Dashboard
101. If you would like to add a service type and/or view the list of all service types being offered, Select "Service Types"
102. Adding a Service Type from the Admin Dashboard
103. To access "Income Types", "Expense Types" and "Transactions" Click the "Financials" menu dropdown
104. Adding Income Type from Admin Dashboard
Additional Tips:
105. View all transactions by clicking "transactions" from the menu bar.
106. To view or flag a transaction, click the hamburger icon beside the selected item.
107. If you would like to add users, view the list of users and assign roles and permissions within the system , Click "User Management"
108. Adding a New User from the Admin Dashboard
109. If you would like to view property feedback, select "sell property feedback" from the menu bar.
110. Select the hamburger menu beside a user to view feedback details.
111. You may edit your account information by selecting "Settings" from the menu bar.
112. Click "Account settings" to edit your login details.
113. If you would like to update the figure for featured partners, featured properties and interest rate, click "default settings"
114. Click currency to change the currency
115. Adjusting Payments via Admin Dashboard
116. Accessing Audit Log from Admin Dashboard
117. Accessing MLS Log from Admin Dashboard
Administrators can manage leads through the admin dashboard, which provides tools for tracking, analyzing, and distributing leads among agents. Features include:
In this section, we provide visual insights into the various features available in the lead management system. These screenshots demonstrate the functionality and user interface that administrators experience while using the system.
The lead profile is the interface where administrators can view, edit, and manage the details of a lead. This interface includes tabs for viewing the lead's properties, enquiries, assigning agents, and managing documents.
The task interface allows administrators to create, view, and edit tasks associated with a lead. This interface includes fields for setting the task's title, description, due date, and assignee.
This section is designed to provide timely notifications about new and updated leads, enabling agents to respond quickly and effectively. It monitors changes in lead status, upcoming task deadlines, and essential communication requirements, thereby enhancing engagement and maximizing conversion opportunities.
Agents access a tailored version of the lead management system, designed to streamline their workflow and enhance productivity. Features include:
In this section, we provide visual insights into the various features available in the lead management system. These screenshots demonstrate the functionality and user interface that agents experience while using the system.
The Clearing House system was built using the Laravel architecture, this framework has the following system requirements. In order for a successful installation your server should meet the following requirements:
Once you have configured your server to the specifications above, do the following:
This will install the required dependencies to run Laravel. It will take some time to install all the dependencies.
If you are on Linux then you should also set write permission to bootstrap/cache and storage directories.
Here’s the command to do so:
sudo chmod -R 777 bootstrap/cache storage
After this, you should be able to browse your Clearing House site. If you get a ‘No encrypter found’ error, then it means that your site’s encryption key has not been generated yet.
php artisan key:generate
You will see the message on the terminal saying application key set successfully. This will update the .env file present in your Laravel root folder. In that file, it will set the value of APP_KEY. This will solve the error, and now you should be able to browse the site properly.
DB_CONNECTION=mysql
DB_HOST=localhost
DB_PORT=3306
DB_DATABASE="your database name"
DB_USERNAME="your MySQL username"
DB_PASSWORD="your MySQL password"
Once that is complete, run the following commands:
php artisan migrate- this will migrate your database.
php artisan db:seed- this will seed all the tables with the necessary configurations for Clearing House to work properly.
Now, you should be able to access Clearing House properly without any error, e.g., http://localhost/Clearing_House-tracker/public.
The application can use any email provider to execute on sending transactional emails to visitors as well as other users of the system. Below are the fields required:
MAIL_DRIVER=smtp
MAIL_HOST=smtp.mailtrap.io
MAIL_PORT=2525
MAIL_USERNAME=null
MAIL_PASSWORD=null
MAIL_ENCRYPTION=null
To migrate your database from the command line, run the following commands:
php install --no-interaction --prefer-dist --optimize-autoloader
php artisan migrate --force
php artisan db:seed --force
In the .env file, set the following to your domain as follows:
APP_URL="https://api.yourdomain.com"
SESSION_DOMAIN=.yourdomain.com
SANCTUM_STATEFUL_DOMAINS=yourdomain.com
apt-get install nodejs npm
/var/www/html/, and pull the code from the repository.
npm install
npm run build
apt-get install nginx- Type Y when prompted
nano /etc/nginx/sites-available/my.app
server {
listen 80;
listen [::]:80;
index index.html;
server_name your_server_ip; # Replace with your Droplet IP
location / {
proxy_pass http://localhost:3000;
proxy_http_version 1.1;
proxy_set_header Upgrade $http_upgrade;
proxy_set_header Connection 'upgrade';
proxy_set_header Host $host;
proxy_cache_bypass $http_upgrade;
}
}
ln -s /etc/nginx/sites-available/my.app /etc/nginx/sites-enabled/
nginx -tIf the output indicates everything is ok, proceed to the next step.
service nginx restart
npm install pm2 -g- The -g flag installs PM2 globally.
pm2 start npm -- start
Helpful Links:
php artisan horizoncommand from your site's root directory.
php artisan horizon:terminatecommand to your site's deployment script, as described in Horizon's documentation.
RETS_USERNAME={YOUR_RETS_USERNAME} and
RETS_PASSWORD={YOUR_RETS_PASSWORD}. Add or update accordingly.
php artisan scrape:currencyin the root folder of the terminal. Press enter to begin scraping currency information.
php artisan import-propertiesin the root folder of the terminal. Press enter to begin importing properties.
php artisan import:external-agentsin the root folder of the terminal. Press enter to begin importing external agents.
Type
php artisan queue:workin the root folder of the terminal. Press enter to begin importing properties daily and import currency information daily.
Below are the fields required for setting up any email provider to send transactional emails:
MAIL_DRIVER=smtp
MAIL_HOST=smtp.mailtrap.io
MAIL_PORT=2525
MAIL_USERNAME=null
MAIL_PASSWORD=null
MAIL_ENCRYPTION=null
To migrate your database and seed default users, run the following commands from the command line:
php install --no-interaction --prefer-dist --optimize-autoloader
php artisan migrate --force
php artisan db:seed --force
Set the following in your .env file to configure your domain:
APP_URL="https://api.yourdomain.com"
SESSION_DOMAIN=.yourdomain.com
SANCTUM_STATEFUL_DOMAINS=yourdomain.com
Following these steps will ensure the Clearing House system is properly set up and configured, ready for use. For any further assistance, consult the provided helpful links or reach out to the support team.
Document Version: 1.0
Date: Feb 22 2024
Author: AppFinityTechnologies
This test plan document provides an overview of the testing strategy and objectives for the Real Estate Platform. It outlines the test cases to be executed to validate the functionalities of property listing, searching, user management, and system integrations.
The testing scope includes:
The testing will be conducted in the following phases:
The tests will be carried out in a controlled development environment with a configuration that mimics the production setup. This includes:
Refer to the Test Cases section for a detailed list of all the test cases to be executed, including their objectives, steps, expected outcomes, and actual results.
Testing will conclude when the following criteria are met:
The test plan will be reviewed and approved by VMI stakeholders before execution.
Objective: Add City/Town to Property Listing
Author: Rushane Kerr
Pre-Conditions:
Test Steps:
Expected Output:
Actual Output: Selecting A Parish Created a City/Town Field with cities/towns to choose from
Objective: Create Property (Updated)
Author: Rushane Kerr
Pre-Conditions:
Test Steps:
Expected Output:
Actual Output: A new property was created with the fields I entered being editable. The status was set to inactive.
Objective: Filter Property Search Results by number per page with one click
Author: Rushane Kerr
Pre-Conditions:
Test Steps:
Expected Output:
Actual Output: The results on the page were equal to or less than the selected value
Objective: Filter Property Search Results price in ascending/descending order
Author: Rushane Kerr
Pre-Conditions:
Test Steps:
Expected Output:
Actual Output: The results on the page were ordered accordingly ascending order when (Low/High) was selected and descending order when (High/Low) was selected
Objective: Import Properties Listed on MLS
Author: Rushane Kerr
Pre-Conditions:
Test Steps:
Expected Output:
Actual Output: Properties are imported by maximum 50 per each job successfully completed.
Objective: Update previously Imported Properties Listed on MLS and Import New Ones
Author: Rushane Kerr
Pre-Conditions:
Test Steps:
Expected Output:
Actual Output: Properties with modification dates post initial import date were either newly added or updated if they were already in the database.
Objective: Search and Filter Properties
Author: Rushane Kerr
Pre-Conditions: There are properties in the database without the status “inactive”.
Test Steps:
Expected Output:
Actual Output: Navigated to /properties page with the number of results and a list of properties shown matching the search criteria.
Objective: Filter Property Search Results price in ascending/descending order
Author: Rushane Kerr
Pre-Conditions:
Test Steps:
Expected Output:
Actual Output: The results on the page were ordered accordingly ascending order when (Low/High) was selected and descending order when (High/Low) was selected
Objective: To verify that a logged-in purchaser cannot create a property
Author: Xanius Hall
Pre-Conditions:
Test Steps:
Expected Output:
Actual Output: The “Sell Properties” link was not visible to the logged-in purchaser. When the purchaser attempted to navigate directly to the property creation page (via profile/sell-properties), they were redirected to the dashboard page
Objective: To verify that the realtor can filter the “Buyer’s Source of Funds” by status (Submitted, Approved, Rejected).
Author: Xanius Hall
Pre-Conditions:
Test Steps:
Expected Output:
Actual Results: When a user selected the 'Submitted' status, the transactions with the source of funds marked as 'Submitted' were displayed. When a user selected the 'Approved' status, the transactions with the source of funds marked as 'Approved' were displayed. When a user selected the 'Rejected' status, the transactions with the source of funds marked as 'Rejected' were displayed.
Objective: To verify that a lawyer can upload a Sales Agreement and Instrument of Transfer for a property transaction after accepting a job request and after the client has made the payment.
Author: Xanius Hall
Pre-Conditions:
Test Steps:
Expected Output:
Actual Output: The lawyer was able to see and accept the job request. After accepting, the user was prompted to make a payment. After the payment was made, the offer to purchase was accepted by the realtor. The Sales Agreement and Instrument of Transfer were successfully uploaded and saved in the system.
Objective: To verify that the valuator can upload a valuation report after accepting a job request and receiving payment from a user who is purchasing a property.
Author: Xanius Hall
Pre-Conditions:
Test Steps:
Expected Output:
Actual Output: The valuator accepted the job request. The system confirmed that the user made the payment. The 'Upload' button was available under the 'Delivery' tab. The valuation report was uploaded successfully. The user was able to download the uploaded report from their "Property Valuation Report" tab. The job was marked as complete.
Objective: To verify that the surveyor can upload a report after accepting a job request and receiving payment from a user who is purchasing a property.
Author: Xanius Hall
Pre-Conditions:
Test Steps:
Expected Output:
Actual Output: The surveyor was able to accept the job request. The system confirmed that the user made the payment. The 'Upload' button was available under the 'Delivery' tab. The surveyor report was successfully uploaded. The user was able to download the uploaded report from their "Surveyor Report" tab. The job was marked as complete.
Objective: Validate the registration process for users applying to become a realtor on the VM Turnkey Application.
Author: Appfinity
Pre-Conditions:
Test Steps:
Expected Output:
Actual Output: Upon submission, the form was successfully processed, and the user received a confirmation message indicating the application is under review.
Objective: Ensure the VM Turnkey Application registration process for users applying as a Valuator is validated correctly.
Author: Appfinity
Pre-Conditions:
Test Steps:
Expected Output:
Actual Output: The registration form was accepted without errors, and the user received a notification about the pending administrator approval.
Objective: Verify Valuators can accept bids or requests for property valuation jobs once the purchaser reaches the appropriate step in the mortgage application process.
Author: Appfinity
Pre-Conditions:
Test Steps:
Expected Output:
Actual Output: The bid/request acceptance process was completed successfully, and the confirmation of the new job was displayed to the Valuator.
Objective: Ensure Valuators can submit counter bids to job requests, adhering to all field requirements and validations.
Author: Appfinity
Pre-Conditions:
Test Steps:
Expected Output:
Actual Output: The counter bid submission was validated and processed successfully, with a confirmation message indicating the bid is awaiting purchaser response.
Objective: Validate that Valuators can deliver their services by uploading necessary documents post-payment by the purchaser.
Author: Appfinity
Pre-Conditions:
Test Steps:
Expected Output:
Actual Output: The service delivery document was uploaded without issues, and the job status was updated to complete with a visible confirmation for the valuator.
Objective: Validate the transition of a property's status to "Under Offer" after an offer is submitted and accepted by the realtor.
Author: Appfinity
Pre-Conditions:
Test Steps:
Expected Output:
Actual Output: The offer submission and acceptance process was completed as expected, with the property status updated to "Under Offer" and relevant parties notified.
Objective: Ensure a property's status changes to "Under Contract" after offer acceptance, valuation, survey completion, and initial sale agreement steps are fulfilled.
Author: Appfinity
Pre-Conditions:
Test Steps:
Expected Output:
Actual Output: The transition to "Under Contract" was executed smoothly with all conditions met, and the platform reflected the new status accurately.
Objective: Confirm the property status is updated to "Sold" upon completion of all sale contingencies and legal formalities.
Author: Appfinity
Pre-Conditions:
Test Steps:
Expected Output:
Actual Output: The property status was successfully updated to "Sold" following the completion of the sale process, with notifications sent to all involved parties.
Objective: Test the application of various fees throughout the user journey on the VM Turnkey platform, ensuring correct implementation and user notification.
Author: Appfinity
Pre-Conditions:
Test Steps for Each Fee Type
Expected Output for Each Fee Type:
Actual Output: Each fee was applied as expected, with users receiving accurate calculations and notifications regarding the fee applications.
Objective: Validate the transition of a property's status to "Under Offer" after an offer is submitted and accepted by the realtor.
Author: Appfinity
Pre-Conditions:
Test Steps:
Expected Output:
Actual Output: The offer submission and acceptance process was completed as expected, with the property status updated to "Under Offer" and relevant parties notified.
Objective: Ensure a property's status changes to "Under Contract" after offer acceptance, valuation, survey completion, and initial sale agreement steps are fulfilled.
Author: Appfinity
Pre-Conditions:
Test Steps:
Expected Output:
Actual Output: The transition to "Under Contract" was executed smoothly with all conditions met, and the platform reflected the new status accurately.
Objective: Confirm the property status is updated to "Sold" upon completion of all sale contingencies and legal formalities.
Author: Appfinity
Pre-Conditions:
Test Steps:
Expected Output:
Actual Output: The property status was successfully updated to "Sold" following the completion of the sale process, with notifications sent to all involved parties.
Objective: Test the application of various fees throughout the user journey on the VM Turnkey platform, ensuring correct implementation and user notification.
Author: Appfinity
Pre-Conditions:
Test Steps for Each Fee Type
Expected Output for Each Fee Type:
Actual Output: Each fee was applied as expected, with users receiving accurate calculations and notifications regarding the fee applications.
Objective: Ensure the registration process for users applying as a Surveyor on the VM Turnkey Application is validated and processed correctly.
Author: Appfinity
Pre-Conditions:
Test Steps:
Expected Output:
Actual Output: The form submission proceeded without errors, and a notification was displayed about the application's review status.
Objective: Validate a Surveyor's ability to accept bids or requests for services once the purchaser is at the relevant mortgage application step.
Author: Appfinity
Pre-Conditions:
Test Steps:
Expected Output:
Actual Output: The acceptance process was completed as anticipated, with status updates and notifications sent accordingly.
Objective: Test the Surveyor's capability to submit counter bids on job requests, adhering to input validations.
Author: Appfinity
Pre-Conditions:
Test Steps:
Expected Output:
Actual Output: Counter bid submission proceeded smoothly, with all parties receiving appropriate notifications.
Objective: Ensure Surveyors can deliver their services by uploading necessary documentation after service payment by the purchaser.
Author: Appfinity
Pre-Conditions:
Test Steps:
Expected Output:
Actual Output: Document upload was successful, with the job status updated accordingly and the purchaser notified of the service completion.
Objective: Validate the functionality of the Mortgage Calculator by verifying that it accurately computes monthly mortgage payments based on input values for loan period, property cost, deposit, and interest rate.
Author: Appfinity
Pre-Conditions:
Test Steps:
Expected Output:
Actual Output: Upon entering the test data and performing the calculation, the Mortgage Calculator displayed the expected monthly payment, confirming its accuracy and functionality according to the described calculation process.
Objective: Ensure attorneys can register, get approved by an administrator, and successfully set up their profiles, including service offerings.
Author: Appfinity
Pre-Conditions:
Test Steps:
Expected Output:
Actual Output: The attorney was able to register, receive approval, and complete the profile setup, including service details.
Objective: Validate attorneys' ability to receive, accept, or reject direct job requests from buyers, including the payment of a retainer fee and SLA upload.
Author: Appfinity
Pre-Conditions:
Test Steps:
Expected Output:
Actual Output: Job requests were managed as expected, with all necessary communications and document exchanges completed.
Objective: Test attorneys' ability to participate in property auctions and manage documents efficiently within the system.
Author: Appfinity
Pre-Conditions:
Test Steps:
Expected Output:
Actual Output: The attorney's participation in auctions and document management was executed seamlessly, aligning with the platform's efficiency goals.
Objective: Confirm that attorneys receive timely notifications and alerts regarding auction bids, client interactions, and SLA deadlines.
Author: Appfinity
Pre-Conditions:
Test Steps:
Expected Output:
Actual Output: Notifications and alerts were delivered as expected, ensuring the attorney remained updated on all relevant activities and deadlines.
Objective: Ensure attorneys can successfully upload signed sale agreements for transactions, further streamlining the property sale process.
Author: Appfinity
Pre-Conditions:
Test Steps:
Expected Output:
Actual Output: The attorney completed the upload of the signed sale agreement without issue, and the transaction status was updated to indicate the progress, enhancing the transparency and efficiency of the sale process.
Objective: Confirm that a prospective buyer can register on the VM Turnkey platform, select a property, and initiate the transaction process by choosing a payment method.
Author: Appfinity
Pre-Conditions:
Test Steps:
Expected Output:
Objective: Verify the buyer's ability to apply for mortgage pre-qualification, upload a pre-approval letter, submit fund source documents, and optionally schedule a property viewing.
Author: Appfinity
Pre-Conditions:
Test Steps:
Expected Output:
Objective: Ensure the buyer can engage an attorney, submit an Offer to Purchase, and proceed with the transaction upon offer acceptance.
Author: Appfinity
Pre-Conditions:
Test Steps:
Expected Output:
Objective: Validate the completion of the transaction process for both mortgage and cash purchases, including document submissions and final steps.
Author: Appfinity
Pre-Conditions:
Test Steps:
Expected Output:
Objective: Ensure that a guest user can effortlessly access the VM Turn Key Solution website and is instantly presented with the property search interface on the homepage.
Author: Appfinity
Pre-Conditions:
Test Steps:
Expected Output:
Objective: Confirm that guest users can explore property listings through the "Life Goals" tab and refine their property search using specific filters without login requirements.
Author: Appfinity
Pre-Conditions:
Test Steps:
Expected Output:
Objective: Ensure the VM Turn Key application's property search feature allows users to comprehensively filter properties using multiple criteria to find their ideal property efficiently.
Author: Appfinity
Pre-Conditions:
Test Steps:
Expected Output:
Actual Output: The detailed property search process allowed the user to efficiently filter and select a property that met all specified requirements, demonstrating the functionality's effectiveness and user-friendliness.
This report provides a consolidated overview of the testing phase conducted on the VM Turnkey platform, which encompasses a wide range of functionalities from property listings, integration with MLS, to specific actions across various user roles.
The VM Turnkey platform has showcased a commendable level of readiness with a 93% success rate in the testing phase, indicating a robust and user-friendly platform. Addressing the few identified issues and implementing the recommended strategies will further solidify the platform's standing and ensure a seamless experience for all users.
Realtors sign up on the platform and await approval from the administrator for the application. Upon approval, they gain access to log in and proceed with creating or updating property listings. In the event of application rejection, realtors receive an email notification containing a detailed reason for the decision.
After a realtor creates a property listing, it undergoes an approval process by the administrator before being showcased on the platform for potential buyers. Upon approval, the realtor promptly receives an email notification confirming the property's acceptance. Conversely, if the property is rejected, the realtor is promptly notified via email.
Realtors have the authority to accept or reject purchasers who submit documents to prove their source of funds for purchasing a property. Purchasers will then receive email notifications when the realtor accepts or rejects their submitted documents. Additionally, realtors can schedule appointment dates that potential buyers can book to view the property.
Furthermore, realtors hold the power to accept or reject offers made on a property. Any acceptance or rejection of an offer will result in an email notification being sent notifying the buyer of the decision. They can also download a stamped sale agreement and submit seller documents required for the selected buyer's mortgage application.
Realtors have visibility into the mortgage application process flow for the selected buyer, enabling them to track progress until the property transaction is completed.
This streamlined process ensures a seamless experience for users, realtors, and administrators, ultimately leading to the successful completion of property transactions on the platform.
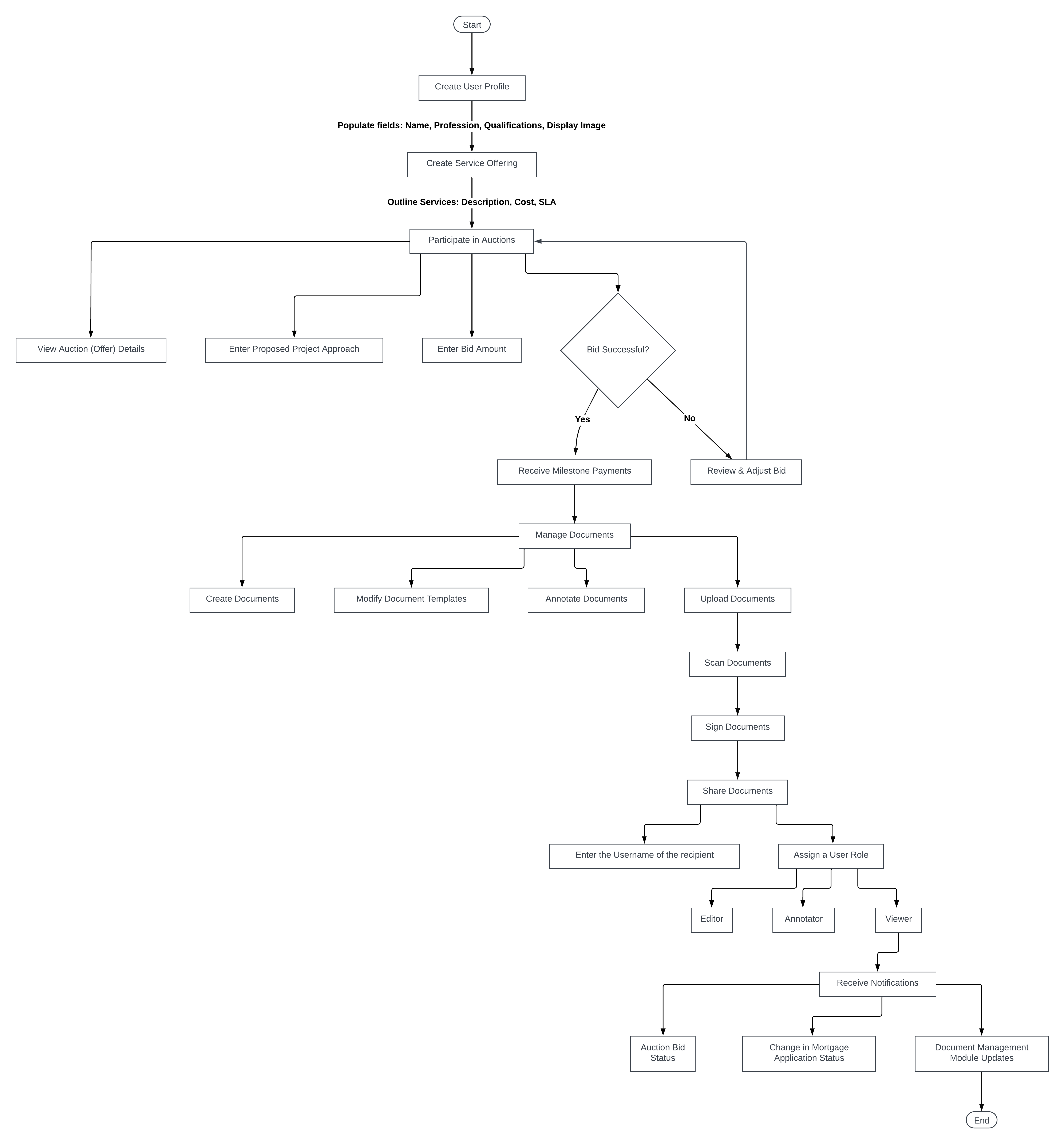
The process flow begins with the creation of a user profile by the Surveyor. This involves populating entry fields such as Name, Profession, Qualifications & Experience, and uploading a Display Image. Following this, the Surveyor creates their service offerings, which includes providing a clear outline of the services they offer, including brief descriptions, cost breakdowns, and types of Service Level Agreements (SLA) where applicable.
Once the profile and service offerings are set up, the Surveyor can participate in auctions. This involves bidding in auctions created by Mortgage Applicants and Property Vendors. During this phase, the Surveyor can view auction details, enter proposed project approaches, and submit bid amounts. Upon winning bids and completing projects, the Surveyor can receive milestone payments after their project deliverables have been approved by clients.
To manage documents effectively, a Document Management and Exchange System is implemented. This system allows the Surveyor to create documents, modify document templates, annotate existing documents, upload documents, and scan documents. The scanning capability is enhanced with Optical Character Recognition (OCR) to enable electronic editing, searching, and storage of scanned files. Additionally, the Surveyor can sign documents electronically and share them collaboratively with clients and stakeholders. When sharing documents, specific user roles are assigned, such as Editor, Annotator, and Viewer, each with specific permissions for modifying, annotating, and viewing documents.
Throughout the process, the Surveyor receives notifications to enhance efficiency. These notifications include updates on auction bid statuses, changes in mortgage application statuses related to assigned service offers or projects, and updates on document management module activities such as sharing, editing, and annotating documents. These notifications ensure that the Surveyor stays informed and can take timely actions based on the status of auctions, projects, and document management activities.
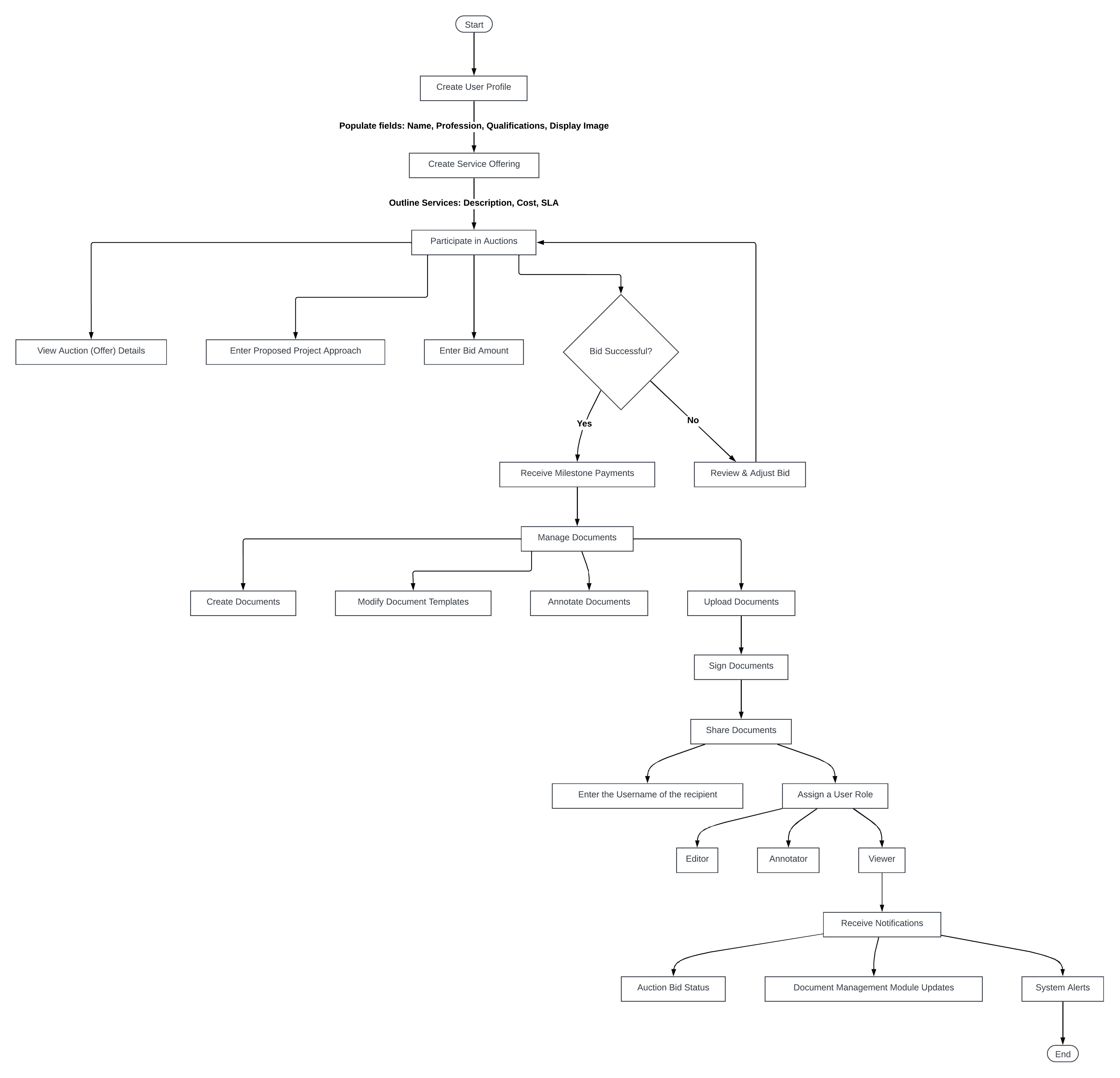
The Valuator Interface initiates with the creation of a user profile, accomplished by filling in entry fields such as Name, Profession, Qualifications & Experience, and uploading a Display Image. Subsequently, the Valuator outlines their service offerings, including a clear description, cost breakdown, and applicable Service Level Agreement (SLA) types for each service.
Participation in auctions is enabled for the Valuator, allowing them to bid in auctions initiated by Mortgage Applicants and Property Vendors. Within this module, the Valuator can view auction details, propose project approaches, and enter bid amounts as necessary.
Upon completing projects and obtaining client approval, the Clearing House Platform facilitates milestone payments for the Valuator. These payments are received after project deliverables have been approved by clients, ensuring a seamless transaction process.
Document management is streamlined through the implementation of a Document Management and Exchange System. The Valuator can create documents, modify templates, annotate existing documents, upload files, sign documents electronically, and share documents collaboratively. Different user roles, such as Editor, Annotator, and Viewer, are assigned specific permissions to modify, annotate, and view documents accordingly.
Efficiency is enhanced through notifications sent to the Valuator. These notifications include updates on auction bid statuses, informing the Valuator of client approval or rejection of their bids. Additionally, updates on document management module activities, such as sharing, editing, and annotating documents, are provided based on the permissions of the assigned user role.
Furthermore, the Valuator receives system alerts generated automatically, providing transaction-specific alerts based on the deadlines associated with the delivery of Service Level Agreements. These alerts ensure timely actions and adherence to deadlines, contributing to the overall efficiency of the mortgage application process within the Valuator Interface.
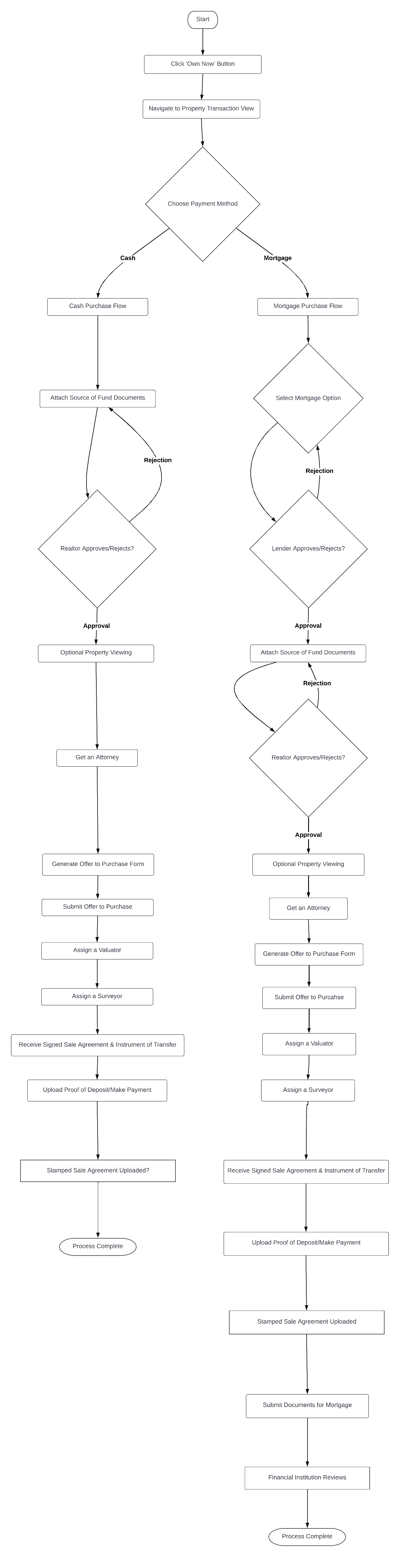
Upon discovering a property of interest, the prospective buyer will begin the transaction process by selecting the "own now" button, which directs them to the property transaction view.
In the initial phase, the buyer will determine their preferred payment method – cash or mortgage. For those opting for a mortgage, the process unfolds as follows:
The buyer is presented with two options: they can either select a Mortgage Institution and apply for pre-qualification or upload a valid pre-approval letter from a financial institution. Once their choice is made, they must await the lender's approval to proceed. If the request is rejected, obtaining a pre-approval letter from a bank becomes necessary for further progression.
Following lender approval, the buyer must submit fund source documents for review by the property realtor. Approval allows the process to proceed, while rejection necessitates reassessment. Additionally, the buyer may choose to schedule a viewing appointment with the realtor to inspect the property, though this step is optional.
Engagement of an attorney is essential at this stage to navigate the legal aspects of the transaction. Once legal representation is secured, the buyer proceeds to generate an Offer to Purchase Form and submits it. The buyer then awaits acceptance of the offer to move forward.
Further steps include the assignment of a valuator and surveyor, as well as the receipt of the signed Sale Agreement and Instrument of Transfer. These documents are crucial for the subsequent stages of the process.
Additionally, the buyer must provide proof of deposit or initiate payment within the application, awaiting vendor approval. Subsequently, the buyer's attorney uploads the stamped Sale Agreement. Once uploaded, the buyer can download the agreement and proceed to the next steps.
For the submission of documents for mortgage purposes, the buyer's attorney uploads necessary documents, followed by additional submissions if required. The financial institution then reviews the submitted documents. Upon approval, signing processes commence, leading to loan disbursement.
For cash purchases, the buyer follows a simplified process:
The buyer submits fund source documents for realtor approval, optionally scheduling a viewing appointment. Legal representation is secured through engagement with an attorney. The buyer then generates an Offer to Purchase Form and submits it. Following this, the buyer awaits the acceptance of the offer.
Subsequent steps include the assignment of a valuator and surveyor, as well as the receipt of the signed Sale Agreement and Instrument of Transfer. Upon providing proof of deposit or initiating payment, the buyer awaits the stamped Sale Agreement.
Completion of these steps concludes the transaction process for both cash and mortgage purchases.
To begin using the platform, users must first register and await administrator review of their application. Upon approval by the administrator, users can then log in and proceed to create their user profile. This involves populating entry fields such as Name, Email, Bio, and uploading a Display Image. Subsequently, attorneys can outline the services they offer by providing a clear description, cost breakdown, and applicable Service Level Agreement (SLA) types for each service.
Attorneys have the option to receive direct job requests from buyers via email. Upon accepting a job request, the buyer must pay a retainer fee before the attorney proceeds with uploading the Service Level Agreement (SLA). Rejection of a job request is also an option, and upon rejection the buyer will receive an email notification. Additionally, attorneys can view other job requests posted by buyers within the system and place bids accordingly.
Participation in auctions is facilitated for attorneys, allowing them to bid on auctions created by individuals interested in purchasing properties. Within this module, attorneys can view auction details and enter bid amounts. If successful in their bid and upon receipt of the retainer fee from the buyer, attorneys can proceed with uploading the Service Level Agreement (SLA).
Document management is streamlined through the implementation of a Document Management and Exchange System. Attorneys can upload documents efficiently, ensuring seamless transaction processes.
Efficiency is further enhanced through notifications sent to attorneys. These notifications include updates on auction bid statuses, and informing attorneys of a prospective client's (Mortgage Applicant) approval or rejection of their bid. Additionally, autogenerated system alerts are provided based on the deadlines associated with the delivery of Service Level Agreements, ensuring timely actions. Moreover, attorneys receive autogenerated email notifications when an Offer to Purchase has been made on their client's property, enabling them to stay informed and take necessary actions promptly.
The process begins with the user logging into the application to access the lead management system. The user can utilize various features such as the MLS login, eLand Jamaica, and the Xposure App. From here, the system assigns a lead to an available agent, and an email notification is sent to the assigned agent.
The agent then has the option to accept or reject the assigned lead. If the lead is accepted, it is officially assigned to the agent for further management. If rejected, the lead becomes available for reassignment to another agent.
Once a lead is assigned to an agent, the agent has access to a range of capabilities to manage the lead effectively. These include scheduling meetings or showings with the lead, editing lead details and interaction history, changing the lead source for marketing analysis, categorizing leads based on criteria such as property interest, budget, or location preferences, scheduling and tracking appointments or follow-ups, generating reports on lead activity, conversion rates, and agent performance, integrating with social media platforms for lead capture and engagement tracking, attaching documents or images to lead profiles, logging call notes or interaction details, setting reminders or follow-up tasks, sharing property listings or relevant information with leads, collaborating with other agents or teams, accessing lead history and previous interactions, categorizing leads based on potential value, urgency, or other criteria, providing feedback on lead quality, and customizing agent profiles and settings.
The system checks if the lead is registered. If the lead is not registered, the system sends an in-app notification or email to the lead, informing them about the assigned agent and advising them to register to communicate with the agent.
The Turnkey system assigns an interest level (hot, cold, warm) to the lead based on their activity within the system, such as the number of visits, property views, or other engagement metrics.
Agents can schedule appointments with leads or clients directly through the application. If an appointment is set up, the system sends automated confirmation and reminder emails to the client. If the client reschedules, the process loops back to appointment scheduling. If the client confirms, the process ends.
The system also provides automated reminders for agents about upcoming appointments, tasks, and follow-ups, which can be customized in terms of frequency and lead time. Additionally, agents can set and handle custom reminders for tasks linked to leads or properties, such as sharing information or making follow-up calls, ensuring important tasks are completed on time.
The system offers a daily digest, which provides a concise summary of upcoming appointments and tasks to agents, helping them organize their day effectively.
Lastly, agents can input and save search criteria on behalf of clients, including location, property type, price range, and other preferences.
The data flow diagram illustrates the comprehensive lead management process, from lead capture and assignment to agent workflow, client communication, appointment scheduling, task reminders, and client search criteria management.
Properties may be added by automated tasks performed by the system, These properties are active by default and as long as there is no realtor attached to the property within the system. The administrator may attach that property to a realtor.The Realtor would need to be approved for them to be assigned to a property. If a realtor is not approved then they will not show up in the list of realtors in the dialog that appears that assigns realtors.
Any realtor while approved may create any amount of properties which will by default be assigned to them. These properties will require the approval of the administrator however. This is done by the admin setting the property to active. If The property is not set active it will not show up while browsing or searching for properties on https://turnkey.vmpropertyservices.com/properties. To successfully create a property these conditions must be met:
A Buyer or Purchaser must First Submit Their Source of funds. Buyers may choose to have it submitted by either uploading a pre-approval letter from an external lending institution OR using the services of a lending institution connected to VM Turnkey.
The Realtor may set start and end date and time they have available for potential buyers to tour the available houses. They can also set the time period that these appointments will last for.
The Realtor may approve appointments after they have been requested by buyers.
If a buyer has submitted their “offer to purchase form” for the property. The Realtor may review that offer and either Reject or Accept it. If the offer to purchase form has not been submitted then Th Realtor will not be able to advance to the next step of the process and there will be a message indicating this on the page.
Following the upload of the stamped sale agreement by the lawyer of the purchaser, the realtor may now provide the relevant documents the seller of the property needs to disclose for the purchaser’s lending institution to process their mortgage.
The Surveyor May Accept Any Bid Submitted by the user or Any counter bid that the Surveyor placed and was accepted by the purchaser to take on the job. An initial job request and any subsequent bidding that follows is only possible once the purchaser reaches step 9 of The Mortgage application Process.
A Job request by a purchaser is a bid so it may be counter bidded as by the Surveyor at any time. The Surveyor may counter bid any amount of the bids available whether or not they were submitted by themselves or the purchaser. The Surveyor is required to enter all fields to submit a counter bid, if any field is left empty then the bid will fail. The amount being counter bidded has to be a whole number if it's a number with decimals then the bid will fail and an error message indicating what the two nearest whole number values rounded off would be.
Following the purchaser's payment for the service, The Surveyor will have access to the delivery tab For the Job request where they may upload the necessary documents for the completion of the service. If The Surveyor tries to deliver their service before payment is applied, this action will fail. If the service is paid then the Surveyor will be able to upload the file that indicates they have completed the service. The file has to be a text- like file otherwise it will fail to upload.
The Valuator May Accept Any Bid Submitted by the user or Any counter bid that the valuator placed and was accepted by the purchaser to take on the job. An initial job request and any subsequent bidding that follows is only possible once the purchaser reaches step 8 of The Mortgage application Process Flow titled “Property Valuation Report”.
A Job request by a purchaser is a bid so it may be counter bidded as by the valuator at any time. The Valuator may counter bid any amount of the bids available whether or not they were submitted by themselves or the purchaser. The Valuator is required to enter all fields to submit a counter bid, if any field is left empty then the bid will fail. The amount being counter bidded has to be a whole number if it's a number with decimals then the bid will fail and an error message indicating what the two nearest whole number values rounded off would be.
Following the purchaser's payment for the service, The Valuator will have access to the delivery tab For the Job request where they may upload the necessary documents for the completion of the service. If The Valuator tries to deliver their service before payment is applied, this action will fail. If the service is paid then the valuator will be able to upload the file that indicates they have completed the service. The file has to be a text- like file otherwise it will fail to upload.
This section outlines the various statuses properties may assume throughout our processes, from active to sale. Clear documentation of property statuses is crucial for transparency and efficiency in real estate transactions. We'll define each status, explain transitions between them, and outline associated responsibilities.
Definition: The status "Active" indicates that a property is currently available for sale on the market.
Description: Properties in this status are actively listed and open for offers from potential buyers.
Conditions to make a property active:
Definition: The status "Under Offer" indicates that the realtor for the property has accepted an offer from a potential buyer.
Description: During this stage, negotiations may be ongoing between the buyer and seller regarding the terms of the offer. The property remains available for other potential buyers to make competing offers until the seller officially accepts an offer.
Conditional to make a property under offer:
Definition: A property is "Under Contract" when the seller has accepted an offer from a buyer, and the sale process is underway but not yet complete.
Description: This status means that both parties have agreed to the sale terms, but are completing necessary conditions such as inspections and financing.
Conditional to make a property under contract:
Definition: The "Sold" status marks the completion of the sale process, with ownership officially transferred from the seller to the buyer.
Description: This final status indicates that all legal documents have been signed, contingencies met, and the transaction has been successfully closed. The property is no longer available.
The platform introduces a versatile fee management system accessible through the administrator dashboard, allowing for the creation of both fixed and percentage-based fees. These fees are integral to the platform's revenue model and are applied at various stages of the user journey, including property transactions, service requests, and promotional features.
Purpose: Charged when a purchaser involves a service provider (valuator, attorney, or surveyor) in a property transaction.
Conditions: This fee is applied during specific transaction steps: assigning a valuator, surveyor, or attorney.
Purpose: Required for a purchaser to submit an offer on a property, ensuring serious intent and contributing to the platform's revenue.
Condition: Triggered during the "Property Generate Offer To Purchase" step.
Purpose: Allows realtors to highlight properties on the platform, increasing visibility and potential interest.
Conditions: Realtors can feature a property by navigating to "Sell Properties" on the dashboard, then using the action column dropdown in the data table to select "Feature Property," given the property's status is active.
Purpose: Service providers (valuators, surveyors, realtors, attorneys) can gain prominent placement on the platform, enhancing their visibility to potential clients.
Conditions: Accessed through "Profile Details," where users can click "Get Featured" to highlight their services on the home page.
Purpose: Offers a secure, platform-based option for purchasers to pay property deposits via credit or debit card, bypassing traditional proof of deposit uploads.
Conditions: Applied during the "Deposit Payment" step in the property transaction process.
Purpose: This can be applied in conjunction with the other fees, covering the platform's administrative costs.
The Turnkey system utilizes a lead scoring mechanism to determine the status of a lead based on their interactions with the platform. The lead status can be classified as new, cold, warm, or hot, depending on the lead's engagement level.
The lead scoring logic is implemented in the Laravel backend code and works as follows:
This lead scoring and status determination logic allows the Turnkey system to prioritize and categorize leads based on their level of engagement and interest in the properties. The lead status is dynamically updated as the lead interacts with the platform, ensuring that the sales team always has an up-to-date view of each lead's engagement level.